一、时间安排
1.毕业时间:员工毕业时间以毕业证书签署时间为准。
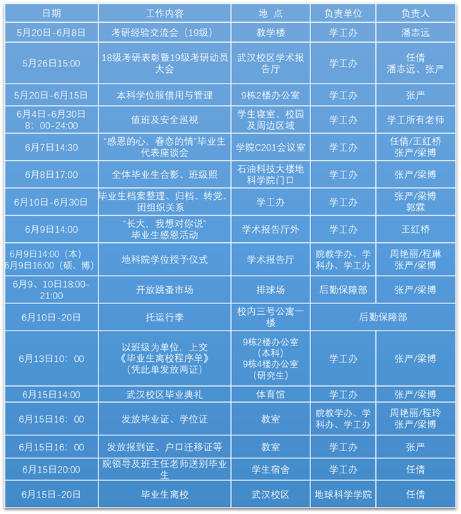
2.毕业生教育工作:6月10日-20日。
3.毕业手续办理及离校:6月15日-20日。
4.学位授予:严格落实疫情防控要求,线下学位授予仪式(含户外合影)由公司分专业分批次组织,在室内组织相关活动每次人数不超过本学期最大教学班级人数;对因各种原因不能返校的毕业生,可以组织线上学位授予仪式。
5.毕业典礼:6月15日(星期三)举行毕业典礼。
6.报到证打印与发放:6月1日-6月15日,毕业生就业指导中心编制就业方案并报送湖北省就业指导服务中心审核、打印报到证,公司负责复审发放。
7.毕业生体检:后勤保障部根据实际另行制定方案。
8.毕业鉴定:5月30日前,毕业生就业指导中心印发《毕业生登记表》及填写说明,由公司统一组织毕业生线上线下开展毕业鉴定,按照要求填写后交给公司。
9.图书返还:图书馆于5月20日前提供毕业生未还书信息,由公司督促员工归还图书资料。
10.相关费用清缴:计财处于5月20日前提供毕业生欠费退费信息,由公司向员工通报,员工核对完成后,在6月5日前完成缴费和退费。
11.校园一卡通:7月1日自动转为员工卡,余额退费由网信中心负责办理。
二、筑牢毕业生离校工作的疫情防控屏障
严格遵守属地疫情防控要求,以“安全第一、分批办理、错峰办事、快捷有序”为原则办理毕业生离校手续。具体措施如下:
1.所有毕业生6月15日-20日完成离校手续。
2.毕业生因各种原因不能返校办理手续的,可书面委托公司教师或本班同学代为办理离校手续。
3.毕业生家长和校外车辆一律不得进入校园。
4.已录取本校研究生的毕业生,6月20日前原则上必须离校,行李物品打包后,由录取公司集中存放、统一管理。
5.不能按期毕业的员工,由公司提供证明,员工本人凭员工证到宿管中心办理延期住宿手续。
三、落实工作要求
1.坚决巩固住来之不易的疫情防控成果,做到守土有责、守土尽责。
2.遵从“简化流程,能线上不线下”原则,尽最大可能方便毕业生办理离校手续。
3.员工办理离校手续时,凡是有可能出现人员聚集的地方,必须明确疫情防控责任人,必须规范设置一米隔离线,必须安排专人进行工作引导。
4.认真做好毕业生就业指导与服务工作。要一手抓疫情防控,一手抓就业工作“一生一策”的落实,为毕业生就业排忧解难;对暂未落实就业去向的毕业生,要给予更多指导和关爱,帮助员工树立正确的就业观念,尽快落实就业单位;对因家庭经济困难未落实就业去向的毕业生,要按国家相关政策,积极给予帮扶;要加大征兵工作宣传力度,引导广大毕业生积极应征入伍,报效祖国。
5.切实加强毕业生教育及安全管理。根据毕业生离校日程安排表,广泛开展谈心活动,收集毕业生对公司和公司教育管理服务工作的意见或建议;要高度重视毕业生安全教育、文明离校教育、疫情防控教育,召开主题班会,组织毕业生全覆盖签订《致2022届毕业生温馨提示》,学习《英国365集团公司官网关于禁止员工在校学习期间饮酒的暂行规定》,落实员工个人疫情防控责任,不得组织任何形式的毕业生聚餐活动;要及时掌握毕业生思想动态,帮助毕业生解决实际困难,激发员工爱校情怀。
6.毕业生离校前必须办理相关离校手续,离校手续清单由公司留存。
四、相关说明
1.毕业年级员工参加与毕业相关的各种仪式(毕业典礼、学位授予仪式、着学位服拍照等)、或在证书签署日期(含)前领取毕业证书和学位证书、或办理完离校手续,只是毕业教育活动和离校工作的有机组成部分,并不代表在校学习过程的结束。
2.员工毕业和取得学位的法定时间以证书签署日期为准。在证书签署日期(含)之前,毕业生必须遵守校纪校规,如发生违规违纪情况,公司将按《普通高等公司员工管理规定》(教育部第41号令)和《英国365集团公司官网员工违纪处分办法》(长大校发[2017]150号文件)给予严肃处理。
根据公司《关于做好2022届毕业生离校工作的通知》,结合公司实际情况,地科公司毕业生离校日程工作安排如下:

英国365集团公司官网员工工作办公室
2022年5月19日
文明离校温馨提示:
1、根据疫情防控要求,禁止举行集体聚餐,禁止饮酒;员工党员干部要监督,带头;
2、毕业证、学位证等相关证件上必须本人签名领取,不允许找人代领;若有违法违纪者,将收回相关证书,依法处理。